English Das Institut für Forschung, Entwicklung und Evaluation (IFE) koordiniert den Bereich Forschung, Entwicklung und Evaluation an der PHBern. Erfahren Sie mehr zur Forschung an der PHBern Institutsleitung und Führungsunterstützung Das Institut wird von Prof. Dr. Doris Edelmann geleitet. Sie wird von einer wissenschaftlichen Führungsunterstützung unterstützt. Leitende Schwerpunktprogramme Forschung ist an der PHBern in neun Schwerpunktprogrammen sowie einem offenen Forschungsprogramm organisiert. Zentrum für Forschungsförderung Das Zentrum für Forschungsförderung ist die Beratungs- und Fachstelle für alle Fragen im Bereich Forschung und Entwicklung an der PHBern. Es berät und unterstützt alle Forschenden und forschungsinteressierten Mitarbeitenden von der ersten... Zentrum für Bildungsevaluation Das Zentrum für Bildungsevaluation (ZBE) ist die zentrale Anlaufstelle an der PHBern für Evaluationsfragen. Image Institut für Forschung, Entwicklung und Evaluation Fabrikstrasse 8 CH-3012 Bern Standort Telefon +41 31 309 22 11 E-Mail info.ife@phbern.ch
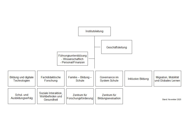
Institutsleitung und Führungsunterstützung Das Institut wird von Prof. Dr. Doris Edelmann geleitet. Sie wird von einer wissenschaftlichen Führungsunterstützung unterstützt.
Leitende Schwerpunktprogramme Forschung ist an der PHBern in neun Schwerpunktprogrammen sowie einem offenen Forschungsprogramm organisiert.
Zentrum für Forschungsförderung Das Zentrum für Forschungsförderung ist die Beratungs- und Fachstelle für alle Fragen im Bereich Forschung und Entwicklung an der PHBern. Es berät und unterstützt alle Forschenden und forschungsinteressierten Mitarbeitenden von der ersten...
Zentrum für Bildungsevaluation Das Zentrum für Bildungsevaluation (ZBE) ist die zentrale Anlaufstelle an der PHBern für Evaluationsfragen.
Institut für Forschung, Entwicklung und Evaluation Fabrikstrasse 8 CH-3012 Bern Standort Telefon +41 31 309 22 11 E-Mail info.ife@phbern.ch